2026年1月15日,国家金融监督管理总局召开年度监管工作会议,为“十五五”开局之年的金融工作举旗定向。会议系统总结了2025年工作成效,并明确提出新一年将以统筹推进“防风险、强监管、促高质量发展”为主线,部署五大重点任务。敏梅集团研究院认为,
本次会议释放了监管体系从“攻坚化险”迈向“长治久安”、行业发展从“规模扩张”转向“质效并举”的鲜明信号,对集团及各业务板块的未来战略具有深刻指导意义。

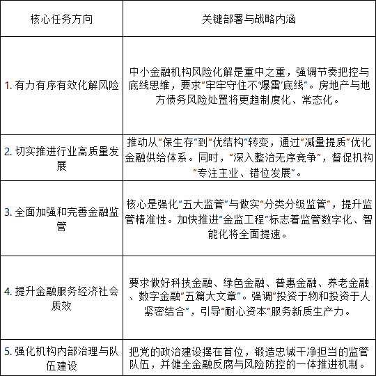
一、2026年金融监管核心任务解读
根据会议精神,2026年的监管工作将围绕以下五大重点领域展开,构成一个相互关联、系统协同的政策框架:
二、回顾2025:筑牢风险底线,改革转型协同推进
会议指出,2025年金融监管系统在复杂形势下“迎难而上、真抓实干”,为今年的工作深化奠定了坚实基础。成效主要体现在:
-
风险化解取得重大进展:中小金融机构改革化险推进迅速,城市房地产融资协调机制“扩围增效”,对非法金融活动的打击实现三级全覆盖。
-
强监管氛围逐步形成:金融监管法制加快健全,对违法违规行为保持高压,协同打击金融“黑灰产”成效显著。
-
改革转型与服务实体协同:银行业提质增效,保险业“报行合一”持续深化,其经济减震器和社会稳定器功能得到进一步发挥。
三、展望与启示:在稳健航道上开拓新局
敏梅集团认为,2026年监管工作会议的部署,标志着中国金融业进入了一个以“系统协同”和“质效优先”为特征的新发展阶段。对于市场参与各方而言,这意味着:
-
稳健合规是发展的根本前提:“强监管、严监管”将成为常态,任何机构都必须将合规经营与风险管控置于首位。做实公司治理、筑牢内控防线,是从严监管环境下行稳致远的关键。
-
专业能力与特色发展是核心竞争力:监管鼓励“错位发展”,打击“无序竞争”。这要求金融机构必须摒弃同质化内卷,依托自身资源禀赋,在特定领域或客群中深耕细作,构建难以替代的专业壁垒。
-
科技赋能与数字化融合是必然路径:无论是监管端的“金监工程”,还是服务端的科技金融,都预示着数据与科技将成为未来金融的核心驱动力。积极利用科技提升运营效率、风控能力和客户体验,是适应新时代的必修课。
-
融入国家战略是长期价值所在:金融服务实体经济的导向空前明确,尤其是“五篇大文章”所指向的领域。能够精准对接国家重大战略、培育新质生产力、服务民生薄弱环节的金融创新,将获得广阔的成长空间和政策支持。
潮平两岸阔,风正一帆悬。
2026年监管工作会议为“十五五”时期的金融发展描绘了清晰、稳健的蓝图。敏梅集团将深入学习领会会议精神,始终坚持底线思维,持续强化专业能力,主动将集团发展战略融入服务国家大局之中,致力于在高质量发展道路上与合作伙伴共创长期价值,为中国金融业的行稳致远贡献力量。